Synergy Infosec
Application

synergy banner

Synergy Infosec is a cybersecurity company that hired me as Director of Marketing to help design, market their online presence and project manage the development of the application. 6 months after I was promoted to VP of operations and marketing.

Goal

My goal was to brand and establish an online presence for this start-up company. I setup up wireframes, style guides, social media accounts, paid ads, and the content marketing strategy.

User Journey

The CEO had a vision but no framework, so with some market research, I created a user Journey to define the main user and the scenario in which a user might interact with the application. This demos how a IT director user will come across our application. Our target audience will be mostly enterprise roles such as

  • Risk Managers
  • Chief Information Security Officers or CSO
  • IT Stakeholders
  • Chief Operating Officers, or CTO SMB owners
  • IT managers, and Security Consultants
  • any individual adult under Cyber attack
  • user journey

    User Flow

    I then designed the application user flow which is the path taken by a prototypical user on a website or app to complete a task. The user flow takes them from their entry point through a set of steps towards a successful outcome and final action, such as purchasing a product and getting into the dashboard.

    user flow

    Mind Map

    To finialize the MVP 'Minimum Viable Product' I created a mind map. That is a graphical way to represent ideas and concepts. This visual helped structure the information, helping developers analyze, comprehend, synthesize, recall and generate the idea. It presents, in a visual way, the core elements and techniques. Also informing the levels in tools and scanners for subscription purposes.

    user flow

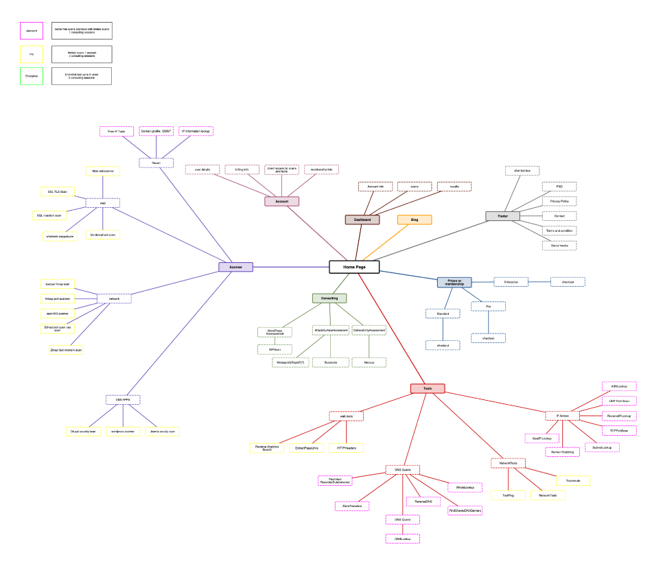
    Site Map

    Once the application detail where completed I designed a sitemap of the landing page which will then help me market the application. Below you will see the detailed notes of what I thought should be included in the landing pages. This UX sitemap is a hierarchical diagram of Synergy Infosec landing website, that shows how pages are prioritized, linked, and labeled. This is the bird's eye view, before development and design. The goal on this structure is how to market, SEO, and paid ads to inform and attract the user before purchasing.

    user flow

    Style Guide

    I designed the brand guide lines. Here is the brand style guide, which I enforced as a rulebook containing specifications on everything that plays a role in the look and feel of your brand–everything from typography and color to logos and imagery. It lets everyone know exactly how to present your brand to the world. This is used for the website, application, social media etc.

    user flow

    Marketing Strategy

    In this image, I took a screenshot of my Google doc Marketing strategy I created. I directed the plan of action and worked collaboratively with my team to make things a reality.

    marketing strategy

    Product Lauch Traffic

    Here in this image of Google analytics, you can see the increase in traffic after applying all my marketing tactics to increase visitor traffic to our site after product launch day. You can see the jump in traffic by creating daily blog posts and social media outreach posts. After that, I worked closely with Google to apply goals to meet our conversions for PPC. 1,422 visits for the first month on just organic traffic.

    google data

    Intro Video

    I created the script and concept of the animated intro video for the company website. Hired a contractor to animate it so that I could used it for promotional use. Click the watch video pink button to view it.

    promotional cyber security company video

    Final Design

    You can see the live site here at synergyinfosec.com
    After a few wireframe itterations the final design looks like so. final design

    Contact